{{ $t('FEZ001') }} 資料組
{{ $t('FEZ002') }} 輔導室|
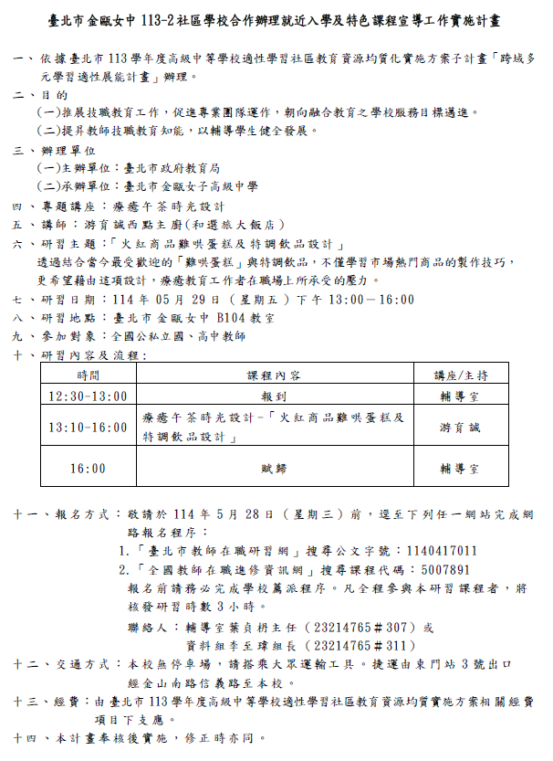
一、依據臺北市113學年度高級中等學校適性學習社區教育資源均質化實施方案子計畫「跨域多元學習適性展能計畫」辦理。
二、時間:114年5月29日(四)13:10至16:00。
三、地點:臺北市私立金甌女子高級中學B104飲調教室。
四、敬請於114年5月28日(三)前,逕至下列任一網站完成網路報名程序:1.「臺北市教師在職研習網」搜尋公文字號:11404170112.「全國教師在職進修資訊網」搜尋課程代碼:5007891報名前請務必完成學校薦派程序。凡全程參與本研習課程者,將核發研習時數3小時。聯絡人:輔導室葉貞枬主任(23214765#307)或資料組李至瑋組長(23214765#311),研習相關資訊如下。


{{ $t('FEZ003') }} Invalid date
{{ $t('FEZ014') }} Invalid date|
{{ $t('FEZ004') }} 2025-04-30|
{{ $t('FEZ005') }} 257|