{{ $t('FEZ002') }} 輔導室|
一、本計畫依據本校與國立臺灣科技大學之友好互惠策略聯盟辦理。
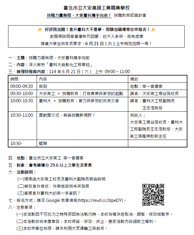
二、本計畫目的旨在針對本校114學年度新五專模式專班招生方案進行簡介。
三、本計畫辦理對象:會考總積分29.6以上之學生及家長。
四、本計畫活動時間及地點如下,詳細內容請見附件一:
(一)時間:114年6月21日(星期六)上午9時至11時
(二)地點:本校行政大樓2樓 第一會議室
五、各場次活動流程及內容摘要如下:
(一)「大安高工 × 技職教育:打造專業與夢想的起點」,講者:本校楊益强校長。
(二)「臺科大 × 技職教育:實力與夢想的完美交會」,講者:臺科大工程學院王丞浩副院長。
(三)「面對面交流,解鎖技職新視野!」綜合座談。
六、報名一律採線上表單填寫方式,報名表單連結:https://forms.gle/5LAKvdMeR1MXktLDA,報名時間為即日起至114年6月20日(星期五)中午12時止,表單送出即視為報名成功,本校不另行通知。
七、活動當日交通與停車相關資訊請參考附件二。
八、活動相關資訊公告及更新請參考本校網站公告(https://www.taivs.tp.edu.tw/),有問題請洽本校教務處註冊組鄭組長,連絡電話:(02)2709-1630分機1103。


{{ $t('FEZ003') }} Invalid date
{{ $t('FEZ014') }} Invalid date|
{{ $t('FEZ004') }} 2025-06-12|
{{ $t('FEZ005') }} 257|