移至網頁之主要內容區位置
::: 臺北市立三民國民中學~雙語教育學校

分類公告1

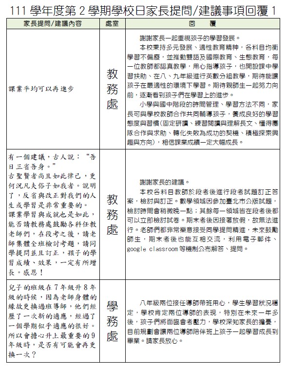
[公告] 111-2學校日家長建議事項回覆

{{ $t('FEZ001') }} 資料組

{{ $t('FEZ002') }} 輔導室|



{{ $t('FEZ003') }} Invalid date

{{ $t('FEZ014') }} Invalid date|

{{ $t('FEZ004') }} 2023-03-13|

{{ $t('FEZ005') }} 406|