{{ $t('FEZ001') }} 資料組
{{ $t('FEZ002') }} 輔導室|
一、依據國立高雄科技大學112年10月26日高科大創字第1120500218號函辦理。
二、旨揭遊程資訊如下:
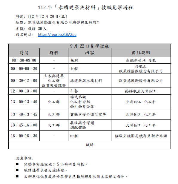
(一)日期:112年12月20日(星期三)。
(二)對象:國中與高中教師共36名。
(三)地點:歐萊德國際股份有限公司總部與北科附工化工科。
(四)完整參與遊程核予5小時研習時數,需研習時數請上全國教師在職進修資訊網報名。
(五)遊程報名連結:https://reurl.cc/L6AZpa;其他活動細詳如附件。
三、為推廣技職教育,爰辦理旨揭遊程,請貴校秉權責核予教師公假派代。
四、本案聯絡人:國立高雄科技大學黃婷淇,連絡電話:07-6011000轉38202,電子信箱:tingchi@nkust.edu.tw。

{{ $t('FEZ003') }} Invalid date
{{ $t('FEZ014') }} 1703-07-22|
{{ $t('FEZ004') }} 2023-11-07|
{{ $t('FEZ005') }} 285|