{{ $t('FEZ001') }} 資料組
{{ $t('FEZ002') }} 輔導室|
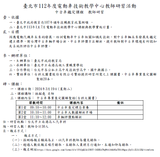
一、依據臺北市政府教育局107年頒布技職教育政策綱領及臺北市113年1至7月電動車技術教學中心課程與教學實施計畫辦理。
二、課程目標
(一)因應電動汽機車未來的發展。
(二)培訓電動車中古車相關知識及技術。
(三)對中古車輛未來發展及鑑定建立標準。
三、課程內容
(一)中古車查定理念素養。
(二)中古車大數據解析市場。
(三)車輛評價點解析。
四、報名資訊
(一)日期:113年3月19日上午09:10至中午12:00。
(二)地點:台北市立南港高工汽車科。
(三)參加對象:臺北市技術型高中、國中與國小之教師。
(四)報名日期:採網路報名額滿為止,超過人數依報名順序錄取,未錄取人員將另行通知,未通知即為錄取。
(五)報名方式:https://docs.google.com/forms/d/e/1FAIpQLSc2JR3TIAEREzTNqWvhlA4k9Sa7E6i99gscjSy2iiZLSi2ZQ/viewform。

{{ $t('FEZ003') }} Invalid date
{{ $t('FEZ014') }} Invalid date|
{{ $t('FEZ004') }} 2024-02-06|
{{ $t('FEZ005') }} 251|