{{ $t('FEZ001') }} 資料組
{{ $t('FEZ002') }} 輔導室|
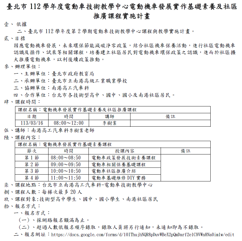
一、依據臺北市112學年度第2學期電動車技術教學中心課程與教學實施計畫辦理。
二、課程目標
(一)推動未來環保節能減碳淨零政策
(二)培養市民對電動機車環保之認識與技術推廣
三、課程內容
(一)電動車政策發展技術素養課程
(二)電動車相關保養基礎課程
(三)電動車社區推廣介紹
(四)電動車基礎維修DIY實務
四、報名資訊
(一)日期:113年3月16日上午08:00至至中午12:00(二)地點:台北市立南港高工汽車科
(三)參加對象:技術型高中學生、國中、國小學生、南港社區居民合計20人。
(四)報名日期:採網路報名額滿為止,超過人數依報名順序錄取,錄取人員將另行通知,未通知即為不錄取。
(五)報名方式:https://docs.google.com/forms/d/10IThujhNQR8pDuvWBeX2pQmDarf2elC9VWn8Na0imlw/edit。

{{ $t('FEZ003') }} Invalid date
{{ $t('FEZ014') }} Invalid date|
{{ $t('FEZ004') }} 2024-02-21|
{{ $t('FEZ005') }} 253|