{{ $t('FEZ001') }} 資料組
{{ $t('FEZ002') }} 輔導室|
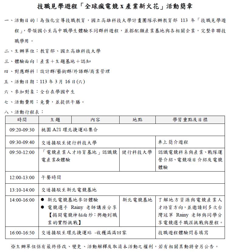
一、依據高科大113年2月23日高科大創字第1130500066號函辦理。
二、旨揭活動資訊如下:
(一)日期:113年3月16日(星期六)。
(二)地點:健行科技大學與新北電競基地。
(三)對象:在學國中生與家長。
(四)報名資訊
1、報名資格:親子組(1位家長及1位國中生)。
2、活動人數限制:正取15組,備取5組(額滿即關閉報名表單)。
3、報名截止日:即日起至113年3月4日(星期一)。
4、費用:免費並提供午膳及旅平險。
5、活動內容:請詳見遊程簡章。
6、網址:https://forms.gle/76Q3bRnGkCUHzttq6。
(五)聯絡窗口:高科大創新創業教育中心翁小姐,連絡電話:07-6011000轉38203,電子信箱:rose1032@nkust.edu.tw。

{{ $t('FEZ003') }} Invalid date
{{ $t('FEZ014') }} Invalid date|
{{ $t('FEZ004') }} 2024-02-27|
{{ $t('FEZ005') }} 248|