{{ $t('FEZ001') }} 資料組
{{ $t('FEZ002') }} 輔導室|
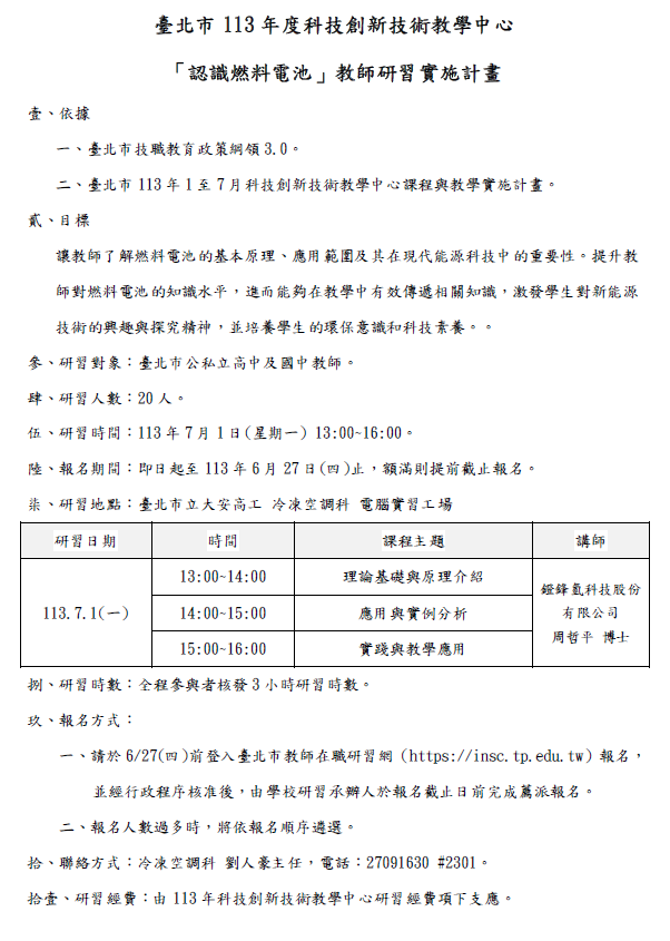
一、依據:
(一)依據臺北市政府教育局中華民國113年3月15日北市教中字第11330426259號函辦理。
(二)臺北市技職教育政策綱領3.0。
(三)臺北市科技創新技術教學中心113年度1-7月計畫。
二、研習資訊:
(一)研習日期:113年7月1日(一) 13:00~16:00。
(二)研習地點:本校冷凍空調科2F(電腦實習工場)。
(三)參加對象:臺北巿公私立高中及國中教師,參加人數以20名為限。
(四)報名方式:請於6月27日(四)前至臺北巿教師在職研習網報名,核准文號為北市研習字第1130624051號。

{{ $t('FEZ003') }} Invalid date
{{ $t('FEZ014') }} Invalid date|
{{ $t('FEZ004') }} 2024-06-26|
{{ $t('FEZ005') }} 166|