{{ $t('FEZ001') }} 資料組
{{ $t('FEZ002') }} 輔導室|
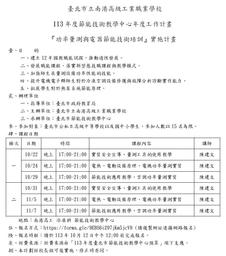
一、依據
(一)107-113 臺北市技職教育政策綱領。
(二)臺北市節能技術教學中心年度計畫。
二、課程目的
(一)建立12年國教職能試探,推動適性發展。
(二)發展職能課程,落實新型態技職課程與教學模式。
(三)加強師生在量測設備功率性能的技能。
(四)提升電機電子群師生對於冷凍空調設備修護診斷。
(五)拓展熱泵系統節能原理。
三、課程內容
(一)實習安全宣導、量測工具的使用教學。
(二)電熱、電動設備原理、電機功率量測實習。
(三)節能技術應用教學、空調功率量測實習。
四、報名資訊
(一)日期:113年10月22日、113年10月24日、113年10月29日、113年10月31日、113年11月5日、113年11月7日,下午17:00至下午21:00。
(二)地點:市立南港高工冷凍科節能技術教學中心。
(三)參加對象:臺北市公私立高級中等學校以及國中小學生,參加人數以15名為限。
(四)報名時程:請於113年10月12日中午12:00前完成報名。
(五)報名方式:https://forms.gle/9EBS6iZ97jKm5jcV9。

{{ $t('FEZ003') }} Invalid date
{{ $t('FEZ014') }} Invalid date|
{{ $t('FEZ004') }} 2024-10-01|
{{ $t('FEZ005') }} 304|