{{ $t('FEZ001') }} 資料組
{{ $t('FEZ002') }} 輔導室|
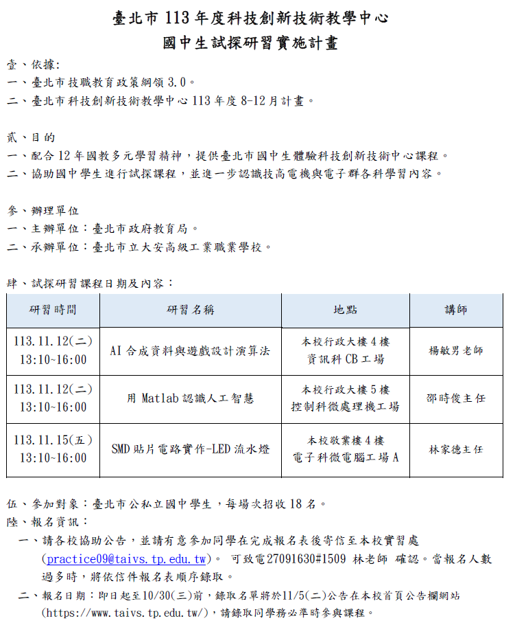
一、依據臺北市技職教育政策綱領3.0及臺北市科技創新技術教學中心113年度8-12月計畫辦理。
二、研習日期與地點詳如附件所示。
三、參加對象:臺北巿公私立國中學生,參加人數各場次以18名為限(工場設備數量有限)。
四、報名方式:請有意參加同學完成報名表後寄信至本校實習處(practice09@taivs.tp.edu.tw)。當報名人數超額時,將依信件報名表順序錄取。
五、報名日期:即日起至10/30(三)前,錄取名單將於11/5(二)公告在本校網站首頁公告欄(https://www.taivs.tp.edu.tw/),請錄取同學務必準時參與課程。

{{ $t('FEZ012') }}
{{ $t('FEZ003') }} Invalid date
{{ $t('FEZ014') }} Invalid date|
{{ $t('FEZ004') }} 2024-10-18|
{{ $t('FEZ005') }} 207|