{{ $t('FEZ001') }} 資料組
{{ $t('FEZ002') }} 輔導室|
一、為使臺北市國中學生、家長、教師深入了解技職教育的發展與前景,本校擬辦理「113學年度國中體驗嘉年華活動」,相關事宜如下:
(一)活動日期:114年4月11日(星期五) 13:00~16:00。
(二)活動地點:臺北市立內湖高工(臺北市內湖區內湖路一段520號)。
(三)參加對象:臺北市國中學生、家長及教師。
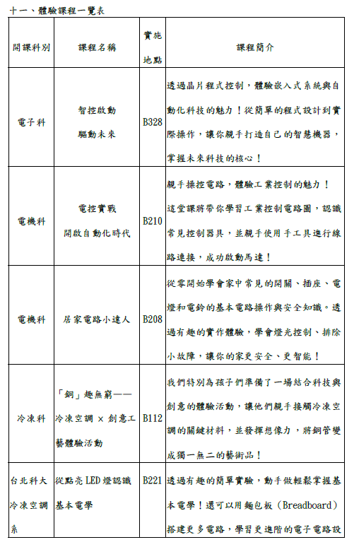
(四)詳細活動計畫請參閱附件。
二、報名時間與方式:
(一)報名時間:即日起至4月2日(三)止。
(二)報名方式:有意願者請洽輔導室資料組。
三、旨揭活動相關事宜請逕洽實習組郭紀廷組長(02-26574874#322)。


{{ $t('FEZ003') }} Invalid date
{{ $t('FEZ014') }} Invalid date|
{{ $t('FEZ004') }} 2025-03-24|
{{ $t('FEZ005') }} 157|